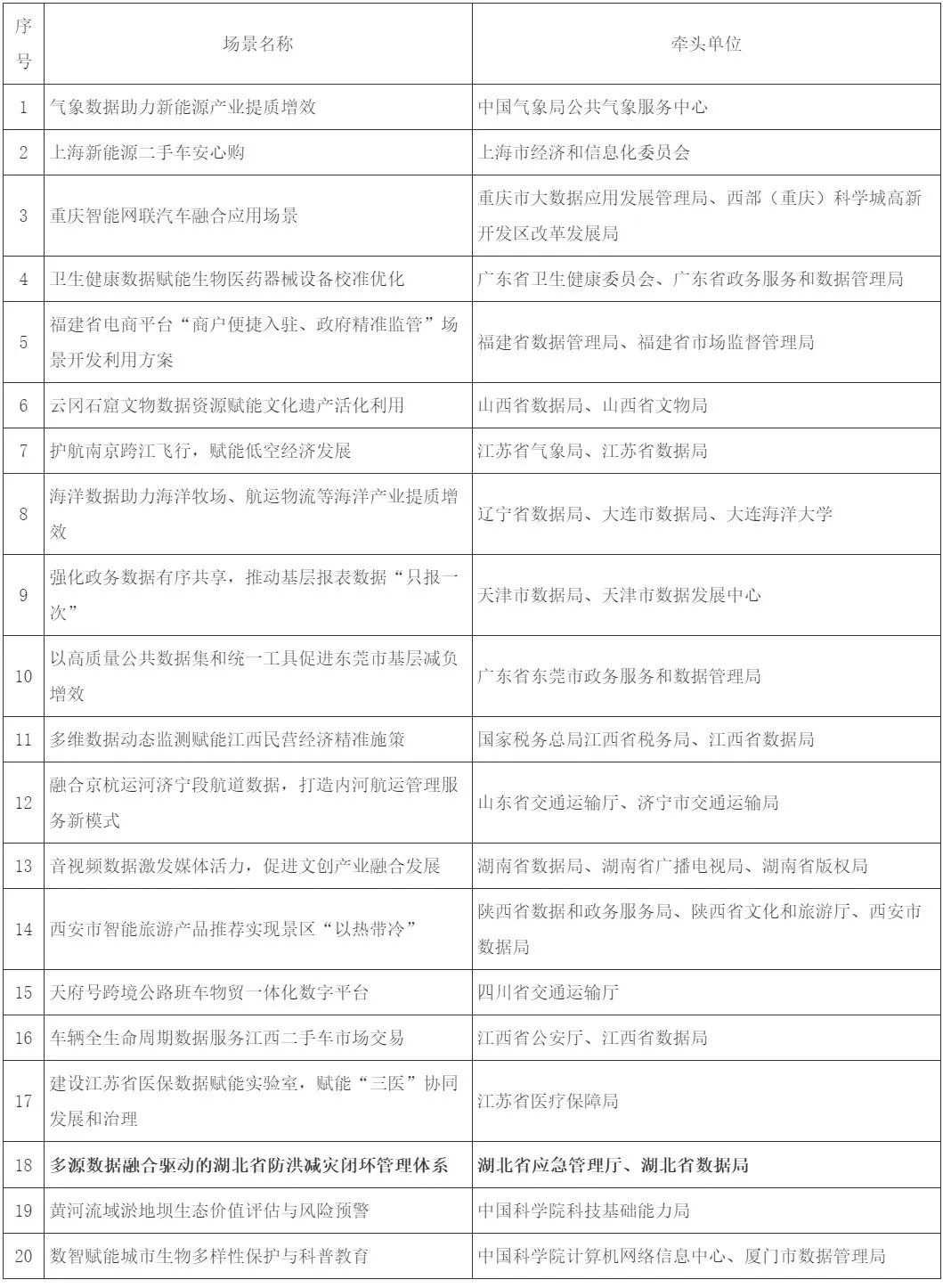
2月18日上午,在国家数据局“数据价值化 我们在行动”系列新闻发布会(第一场)上,国家数据局党组成员、副局长陈荣辉发布了第二批“国家数据局重点联系示范场景”清单,包括《气象数据助力新能源产业提质增效》等20个数据应用场景,覆盖新能源、智能网联汽车、低空经济、海洋产业、智慧文旅、基层治理等领域。在2024年10月底发布第一批18个示范场景的基础上,第二批清单的发布,标志着我国公共数据资源开发利用的深度和广度不断拓展。
以场景建设为牵引,推动各地区各部门在制度建设、资源供给、机制协同等方面的改革创新,更好发挥公共数据资源在推动产业升级、优化公共服务、提升治理能力等方面的重要作用,是贯彻落实《中共中央办公厅、国务院办公厅关于加快公共数据资源开发利用的意见》的重要抓手。下一步,国家数据局将会同相关地方和部门,瞄准痛点堵点卡点问题,经过1年左右的示范场景建设,形成一批经济社会效益突出、产业带动效应强的应用,打造一批可复制、可推广的开发利用模式,推动互学互鉴,不断提升资源开发利用水平,充分释放公共数据资源价值。
“国家数据局重点联系示范场景”(第二批)清单
