工信厅联通装函〔2025〕251号
各省、自治区、直辖市及计划单列市、新疆生产建设兵团工业和信息化、发展改革、财政、国资、市场监管、数据主管部门,有关中央企业:
为加快推动制造业数字化转型智能化升级,打造智能制造“升级版”,工业和信息化部、国家发展改革委、财政部、国务院国资委、市场监管总局、国家数据局联合开展2025年度智能工厂梯度培育行动。按照《智能工厂梯度培育要素条件(2025年版)》(附件1,以下简称《要素条件》),分基础级、先进级、卓越级和领航级智能工厂四个层级进行培育。有关事项通知如下:
一、基础级和先进级智能工厂培育工作
基础级智能工厂聚焦数字化改造、网络化连接开展建设,推动数字化普及;先进级智能工厂在自评为基础级智能工厂前提下,聚焦数字化转型、网络化协同开展建设,打造区域行业领先的发展标杆。基础级和先进级智能工厂均须满足《要素条件》要求。
(一)省级工业和信息化主管部门、有关中央企业应组织本地区、本集团规上企业开展基础级智能工厂自评自建。
(二)省级工业和信息化主管部门联合相关部门做好本地区先进级智能工厂培育认定,有关中央企业做好本集团先进级智能工厂培育认定,并将先进级智能工厂名单报送工业和信息化部(装备工业一司),有关中央企业同步报送国务院国资委(科技创新局)。
二、卓越级智能工厂培育工作
卓越级智能工厂按照《要素条件》要求,聚焦数字化转型、网络化协同和智能化升级开展建设,打造全国领先的发展标杆。
(一)申报条件
1.申报主体在中华人民共和国境内注册,具有独立法人资格(石油石化、有色金属等有行业特殊情况的,允许法人的分支机构申报),并满足《要素条件》基础要求。
2.申报主体已完成智能工厂建设并获评先进级智能工厂,智能制造达到国内领先水平,开展了人工智能技术应用探索,并达到卓越级智能工厂要素条件要求。
3.申报主体须配合开展现场核查、技术推广和典型案例交流等工作。
(二)组织实施
1.申报主体参考《智能制造典型场景参考指引(2025年版)》(工信厅通装函〔2025〕155号,以下简称《场景指引》)、《要素条件》,按照《卓越级智能工厂项目申报材料清单》(附件2)编制申报书,于2025年7月18日前完成线上申报。申报主体对申报内容真实性负责,并确保申报材料不涉及国家秘密、商业秘密。
2.省级工业和信息化主管部门会同发展改革、财政、国资、市场监管、数据主管部门组织本地区的项目推荐工作,有关中央企业组织本集团的项目推荐工作。2024年工业增加值排名前10位的省(区、市)推荐项目数量不超过40个;排名第11~20位的省(区、市)推荐项目数量不超过30个;其他省(区、市)推荐项目数量不超过20个;新疆生产建设兵团、有关中央企业推荐项目数量不超过5个;计划单列市的项目由所在省统一推荐。
3.推荐单位应于2025年8月1日前完成线上审核,按推荐项目优先顺序填写推荐汇总表(附件3),并将加盖公章的纸质版申报书(须与线上填报一致)、推荐汇总表、推荐函各1份,报送工业和信息化部(装备工业一司),有关中央企业同步报送国务院国资委(科技创新局)。
4.工业和信息化部会同国家发展改革委、财政部、国务院国资委、市场监管总局、国家数据局组织卓越级智能工厂评审认定、名单发布和宣传推广。
三、领航级智能工厂培育工作
领航级智能工厂按照《要素条件》要求,聚焦数字化转型、网络化协同和智能化变革开展建设,探索未来制造模式,打造全球领先的发展标杆。
(一)申报条件
1.申报主体在中华人民共和国境内注册,具有独立法人资格(石油石化、有色金属等有行业特殊情况的,允许法人的分支机构申报),并满足《要素条件》基础要求。
2.申报主体须为本行业本领域领军企业,核心产品具有全球竞争力,且有必要的资金、人才、技术等资源投入领航级智能工厂建设。
3.申报主体须已获评卓越级智能工厂,智能制造达到全球领先水平,并按照领航级智能工厂要素条件要求推动人工智能技术广泛深度应用,开展未来制造模式初步探索,加速工厂建设、研发设计、生产作业、运营管理等各环节智能化变革。
4.申报主体须配合开展现场核查、技术推广和典型案例交流等工作。
(二)组织实施
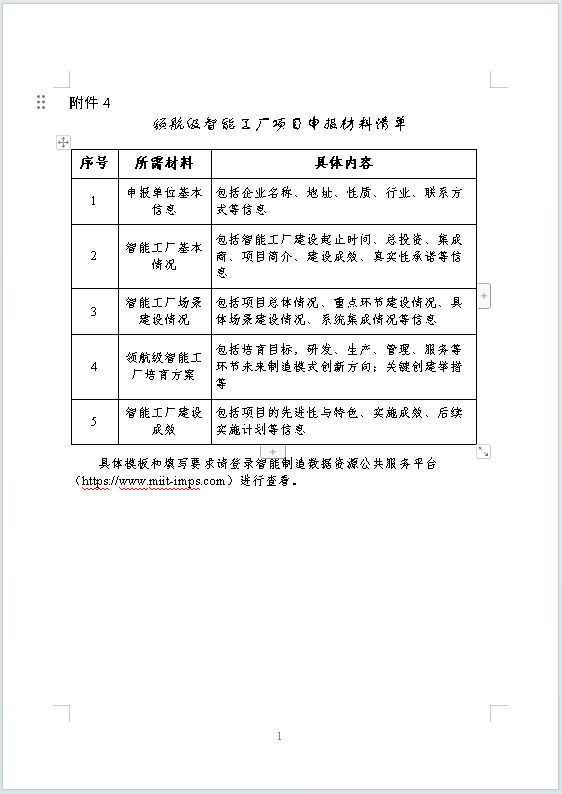
1.申报主体参考《场景指引》、《要素条件》,按照《领航级智能工厂项目申报材料清单》(附件4)编制申报书,于2025年7月18日前完成线上申报。申报主体对申报内容真实性负责,并确保申报材料不涉及国家秘密、商业秘密。
2.省级工业和信息化主管部门会同发展改革、财政、国资、市场监管、数据主管部门组织项目推荐工作。2024年获评卓越级智能工厂项目数量超过20(含)个的省(区、市)推荐项目数量不超过3个,10(含)~19个的推荐项目数量不超过2个,少于10个的推荐项目数量不超过1个,计划单列市和有关中央企业的项目由所在省(区、市)统一推荐。
3.推荐单位应于2025年8月1日前完成线上审核,按推荐项目优先顺序填写推荐汇总表(附件5),并将加盖公章的纸质版申报书(须与线上填报一致)、推荐汇总表、推荐函各1份,报送工业和信息化部(装备工业一司)。
4.工业和信息化部会同国家发展改革委、财政部、国务院国资委、市场监管总局、国家数据局组织国家智能制造专家委开展领航级智能工厂材料评审和现场核查,确定培育对象名单并发布。
5.培育对象在国家智能制造专家委指导下开展领航级智能工厂建设,培育期不超过2年。达到培育目标的企业,及时向推荐单位提交验收申请,经推荐单位初审后,六部门组织国家智能制造专家委进行验收认定,并发布名单和宣传推广。
四、其他事项
1.各地工业和信息化、发展改革、财政、国资、市场监管、数据主管部门,有关中央企业要加强对智能工厂的分级指导和监督,鼓励给予相应政策支持。
2.智能工厂项目申报、评审、管理、评估等工作基于智能制造数据资源公共服务平台(www.miit-imps.com)开展。
3.联系方式
工业和信息化部装备工业一司 010-68205630
国家发展改革委产业发展司 010-68501694
财政部经济建设司 010-61965327
国务院国资委科技创新局 010-63192036
市场监管总局标准技术司 010-82262927
国家数据局数字经济司 010-89062332
申报平台技术支持:中国信息通信研究院
材料邮寄:北京市海淀区花园北路52号
联系电话:15010075395 18811445758
附件:
1.智能工厂梯度培育要素条件(2025年版)
2.卓越级智能工厂项目申报材料清单
3.卓越级智能工厂项目推荐汇总表
4.领航级智能工厂项目申报材料清单
5.领航级智能工厂项目推荐汇总表
工业和信息化部办公厅
国家发展改革委办公厅
财政部办公厅
国务院国资委办公厅
市场监管总局办公厅
国家数据局综合司
2025年6月19日






